400-136-8801
18818999045
您将免费获得
参考案例包
内含多种装修风格,效果+实景图全方位展现,有方向-询价结果更准确
量尺布局
91香蕉视频最污师现场量尺,确认风景采光,布局动线,按需做功能分区,“扩容”空间
报价详单
助您了解:我的91香蕉国产在线看观看软件,要花多少钱?(91香蕉视频最污费,材料费,人工费,家具费……)
方案报价
m2

获取方案

咨询

售前在线咨询

专属顾问在线解答

电话

售前电话咨询

400-136-8801

顶部

​91香蕉国产在线看观看软件注意要点,学完人均包工头!
时间:2021-09-24 17:52:00 作者:轻松91香蕉视频IOS苹果

我知道这题很难,毕竟sei平时没事会研究91香蕉国产在线看观看软件?好晦涩。


91香蕉国产在线看观看软件注意要点,学完人均包工头!


安啦~ 1.预算2.合同3.验收,我都给你整好了!


91香蕉国产在线看观看软件注意要点,学完人均包工头!


【1】预算报价


项目开启:

1. 整理好装修需求


91香蕉国产在线看观看软件注意要点,学完人均包工头!


2. 找靠谱的装修公司,具体参考我前面写的《总结:装修时会遇到的那些坑》

3. 装修公司看现场,根据需求表面谈细化,让对方找相似案例参考(或者到91香蕉视频IOS苹果的视频号里找一找:“深圳91香蕉国产在线看观看软件”找蓝色图标哦~)

4. 选出心仪的案例,让装修公司结合自己的场地情况做报价,预估总价=91香蕉视频最污+硬装+软装(办公家具)+空调+消防

确定报价:

开始91香蕉视频最污效果图,效果图确定好之后,强调根据效果图的效果做完整报价单,合同标明不额外增加费用(0增项),拿到装修公司的报价详单


91香蕉国产在线看观看软件注意要点,学完人均包工头!



注意:

尽量在91香蕉视频最污阶段确定好需求细节,多讨论推敲,轻易不要在装修中途更换91香蕉视频最污,拆掉重做会不同程度增加预算。


【2】合同签订



除了要再确认报价单,0增项施工外,还需要注意:

1、工程工期:包括工期为多少天、延期的违约金等。


91香蕉国产在线看观看软件注意要点,学完人均包工头!


注意:

在装修合同中,法律有所规定:若装修工程的进度没有按照预期的进行,那么需要支付的违约金,支付标准一般是要按照超出十日结付工程款,每延期一天,就要按照工程款总额的0.5%支付违约金。


91香蕉国产在线看观看软件注意要点,学完人均包工头!


2、付款方式:对款项支付手法的规定。

一般来说,有不同的约定俗成的付款方式,但是大体上差不多。通常都是装修前付款50%左右,中期验收后再支付40%左右,留10%左右的尾款到全部完工并验收后支付,设置付款时间与比例,对于双方来说都是一种约束以及保障。


91香蕉国产在线看观看软件注意要点,学完人均包工头!


【3】验收


办公室即便焕然一新,但是没安排验收,就好像装修完了又没完全装修完。


91香蕉国产在线看观看软件注意要点,学完人均包工头!


除了施工之外,贯穿每个环节的验收也必不可少,验收这步一定得重视,你知妹知道!


91香蕉国产在线看观看软件注意要点,学完人均包工头!


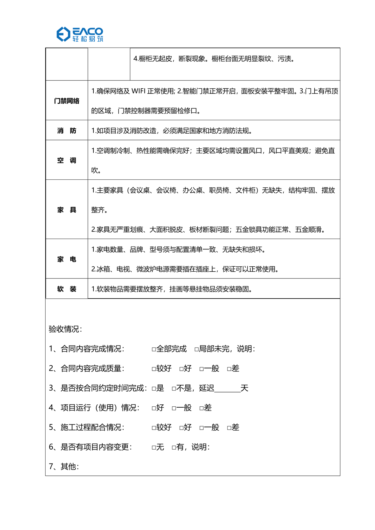
竣工验收一般分为政府及相关单位验收和自验收两种。政府及相关单位(质安监、消防局)的验收主要是针对工程建设整体情况和消防检测的合格调查。而自验收则是指装修过后对装修质量进行鉴定,主要分为隐蔽工程和竣工验收。

隐蔽工程验收是指在施工过程中,需要封闭的部分在封闭之前需要进行的检查验收。一般来说都是给排水工程还有电气线路工程做检查,需要检查的项目包括以下几点:


91香蕉国产在线看观看软件注意要点,学完人均包工头!


竣工验收,顾名思义就是在项目完成之后,全面考核建设工作,检查是否符合91香蕉视频最污要求和工程质量的重要环节,以我司竣工验收流程为例:通常在交付之前需要各方单位到场,包括建设单位(甲方),施工单位(乙方),物业,监理单位等参与人员,验收内容如下:


91香蕉国产在线看观看软件注意要点,学完人均包工头!

91香蕉国产在线看观看软件注意要点,学完人均包工头!


最后,如果你不懂装修、没有时间跑工地、装修工程大、成本投入高、工期紧张,或者无相关项目经验的团队来说,最好能够找独立工程监理参与项目,这样一来也更安心。


这期干货量真的不少~敲黑板!装修小白在这期一定要做好笔记哦,随时欢迎大家留言探讨~






继续阅读与本文标签相同的文章
方案
报价
获取人数
已有 3327
致电询价无需等待
400-136-8801
网站地图